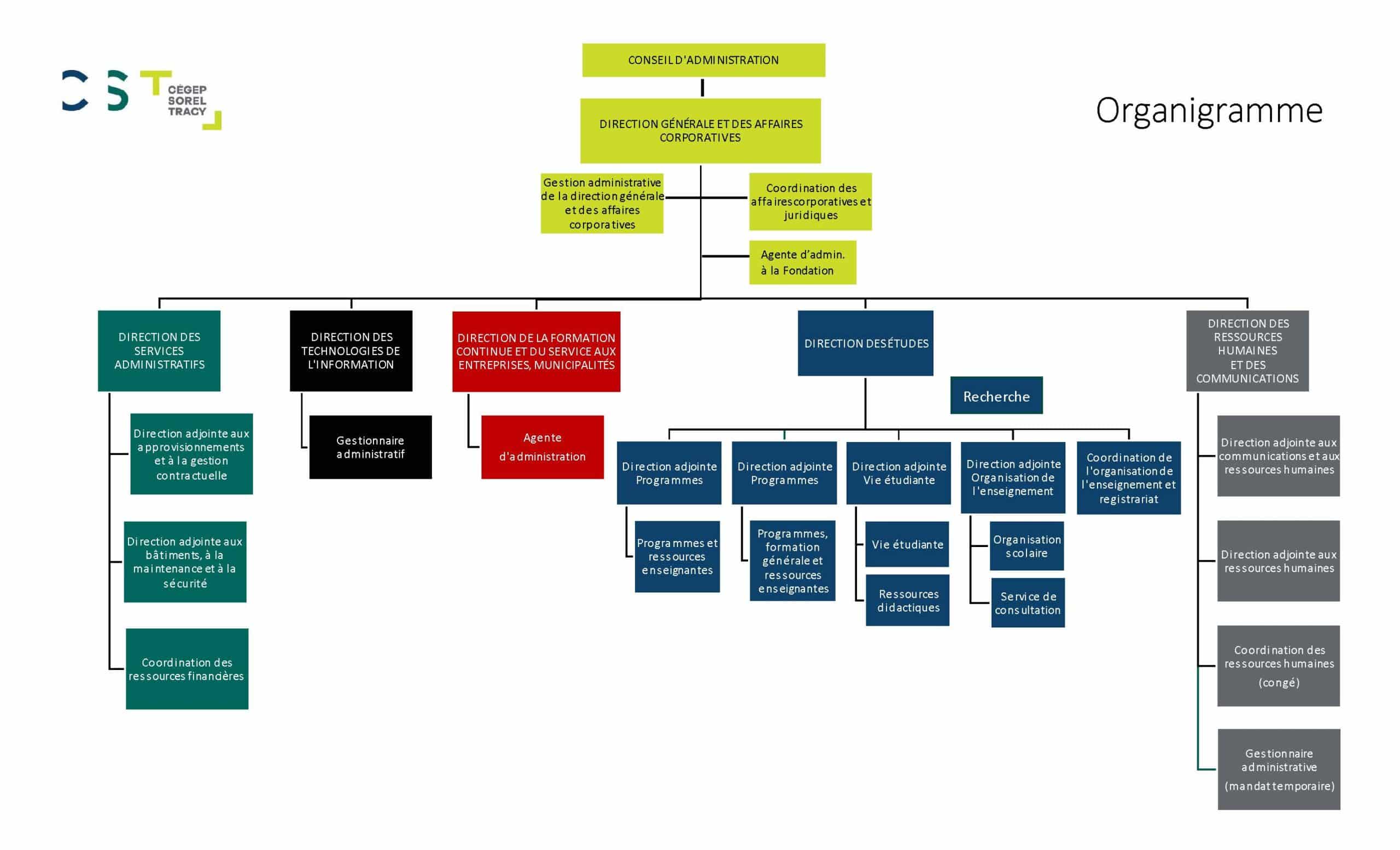
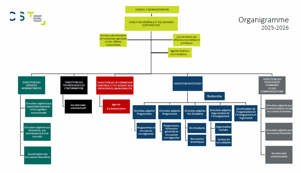
Organigramme
Organigramme
du Cégep Sorel-Tracy
Vous pouvez consulter notre organigramme directement sur la page ci-dessous ou consulter la version PDF pour une plus grande lisibilité.

Des Interrogations?
Nous joindre
Veuillez nous écrire à l’aide du formulaire ci-dessous pour obtenir plus de renseignements :